考勤,是所有HR都绕不开的话题,也是大家比较纠结的地方。考勤的含义不难理解,就是考核检查企业内部员工上下班的出勤情况。
目前,业内也有很多争论,因为并不是每个公司都会设置严格的考勤制度,所以也会有说法认为考勤制度毁掉了员工的主动性和创造性,但是完全放开貌似也不行,这种争论不在本文讨论的范畴。本文只是讨论具体如何做好考勤工作。
可以通过哪些方式来了解员工在工作场合及规定的时间内的出勤情况呢?又如何有效记录上下班,迟到、早退、事假等情况?考勤和人力资源管理又有什么联系?这些问题我们一一来探讨。
一
考勤的工作流程是什么?
1.准备
考勤工作的前期准备。有很多公司连基础工作都不做,真到发生劳动争议的时候,才发现这也没做,那也没做,导致很被动。基础工作包括:考勤制度撰写以及发布、宣导,考勤设备准备,考勤流程确立,考勤人员以及考勤权限的确定。
2.出勤记录
通过一系列的手段对员工的考勤状况进行记录,注意原始数据的积累和保存。
3.请假审批
解决员工不能出勤的请假问题,包括事假、病假、特殊休假等。
4.休假安排
国家法定假日的休假管理,也包含员工调休处理以及员工的年假管理等。
5.汇总核实
不管考勤数据需不需要跟工资挂钩,但是每月的汇总核实是一定要做的,这里需要注意的是要将整理出来的数据由员工一一签字确认。
6.资料存档
员工的原始考勤数据,包括确认后的签字资料等,都需要作为员工的在职数据存入档案,以备不时之需。
二
考勤方式有哪些选择?
从表中可以看出,随着技术的进步,考勤的方式也在发生变化,但目前来说比较主流的无外乎是指纹、人脸以及一些软件技术。考勤方式的选择体现了公司对于考勤问题的倾向性。一个好的制度是为了引导员工不去犯错,而不是让员工在制度中找漏洞。所以,对于企业而言,多数员工都是表现良好并且可以信赖的,对于喜欢在考勤上做手脚的员工,一旦被发现,一定要严格按照公司的劳动纪律处理,从而建立起正确的风气,避免传染,最后法不责众。
在实践中,通常情况下如果考勤管理做得好,而且员工是因为考勤问题而被解聘,在案例中通常是支持企业。而如果企业做得不到位,基本都是很被动的局面,所以考勤事情虽小,却应给予足够的重视。
三
加班如何管理?
一般情况下,用人单位应该合理安排劳动者工作量。一个企业如果多数员工都需要经常加班,这不是一种正常的现象,必须引起重视。如果用人单位因企业自身生产特点无法避免加班情况的,建议企业要做到如下几点,以减少类似纠纷:
1.制定合法有效的企业规章制度
用人单位应当制定合法有效的规章制度,建立健全加班审批管理制度,严格加班申请流程。确因工作需要进行加班的,应由所在部门将《加班申请表》交人力资源部审核后,报公司总经理批准后才可以进行加班,规定员工非因特殊情况未经批准不得擅自在公司加班。要求员工充分利用规定的工作时间完成工作量,提高工作效率,严格控制加班。并核准员工加班工资,实行加班与绩效考核相挂钩的薪酬制度,尽量避免不必要的加班情况的发生。为了更好地向劳动者公示,用人单位也可以将加班审批制度约定在劳动合同中。
2.正确计算劳动者加班工资
建议用人单位在劳动合同中具体载明劳动者的工资数额,这样也避免了将来争议不清的状况。在发放工资时必须制定包含加班工资在内的工资对账结算单,由员工亲笔签字后才能领取当月各项工资。这样做的好处是有效保存了相关证据,避免了以后员工随便追索加班工资情况的发生。
3.利用调休取代休息日加班费
《劳动法》第44条第2项规定,“休息日安排劳动者工作又不能安排补休的,支付不低于工资的百分之二百的工资报酬”。因此,如果用人单位安排劳动者休息日加班的情况,有权优先选择安排劳动者补休代替支付加班费。
四
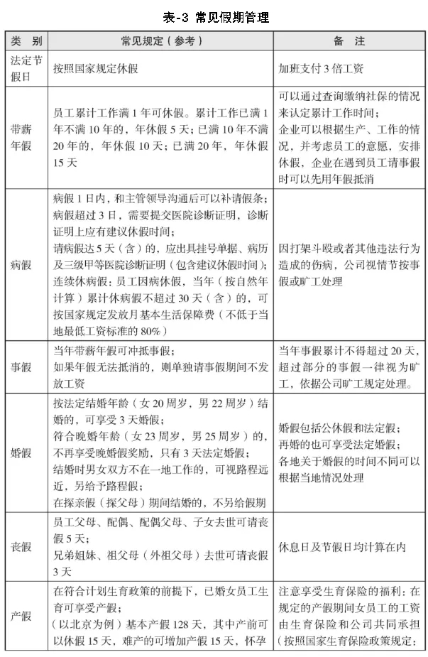
如何做好假期管理?
员工在职期间,有各类假期可以享受,但是需要遵守法律法规和企业的规章制度进行。各类假期种类和待遇如下:
一些特殊人员比如销售人员可能长期在外,那么可以要求他们填写《工作日志》并按时提交给主管领导,并抄送给考勤负责人。
五
如何做“三期”女员工管理?
“三期”问题一直是企业的关键,对于孕期女员工的管理,是每个公司都会遇到的问题,《女员工劳动保护特别规定》规定:用人单位不得因女员工怀孕、生育、哺乳降低其工资、予以辞退、与其解除劳动或者聘用合同;单位应当根据医疗证明,减轻女员工的劳动量或调整女员工的工作量或工作岗位。
另外值得注意的一点是,女员工怀孕后,除非严重违纪,否则,用人单位不得辞退。对于严重违纪的,一是在制度中有明确规定,什么样的违纪公司可采取何种处理措施,且在公司内部进行公示,最好是员工有签名确认,二是员工违纪的证据必须充足,只有这样才能进行辞退处理。
其实,公司无论如何处理员工关系,最重要的是要清楚法律法规底线。像这种情况,《女职工劳动保护特别规定》第6条有明确规定:女职工在孕期不能适应原劳动的,用人单位应当根据医疗机构的证明,予以减轻劳动量或者安排其他能够适应的劳动。
处理“三期”女员工问题的时候,人力资源部一定要谨慎,否则容易出现不仅事情没有处理好,反而让其他员工也跟着受影响的局面,毕竟其他员工可能也会考虑将来有一天企业会不会这样对待她,而且过于极端无情的做法也容易让其他员工感到心寒。
对于怀孕女员工还在工作的状况,人力资源部可以和用人部门共同协商,对涉及不适合孕妇的部分工作,可以做出相应调整。
人力资源部首先要分析“三期”女员工的成本状况和业务绩效产出情况,HR将上述安排应写一份报告,或向领导当面汇报,在尽可能不耽误公司的经营管理工作的情况下解决这些问题。HR可以和老板经常进行沟通和商议,并将情况及时反馈给领导,以便领导及时掌握情况,做出正确合理的处理。要知道,企业人性化管理不仅不会增加管理成本,而且从员工管理角度和公司长期发展来看亦是有利的且符合公司根本利益。
公司对孕期女员工主动进行关怀和照顾,有利于建立稳定、和谐的劳资关系,符合领导和企业的利益;HR部门还要做好与员工的沟通工作,请她理解公司目前的难处。希望她能够调整好自己的情绪,尽量冷静看待事情,HR部门会协助她处理好同公司老板之间的关系。双方要换位思考,多些理解和沟通,圆满处理和解决好此事。
越来越多的女性在职场奋斗,做着和男性员工一样的工作,同时还要肩负起为人妻、为人母的人生职责,女性往往需要付出更多的努力来得到工作上的认可。
在女员工处于“三期”的特殊时期,作为企业的所有者和管理者,需要从人性化的角度来考虑和处理特殊时期女员工的管理工作。企业作为经营性质的组织,除盈利赚钱外,尊重法律和道德观念、承担必要的社会责任,也是对企业良心的一种考验。
六
如何做工伤管理?
1.正确对待工伤,积极办理工伤保险
(1)工伤事件企业承担无过错责任。
职工在事件中是否有过错不是工伤是否认定的依据,也不是企业是否可以少赔或不赔的依据。
(2)积极正确办理工伤保险,个体工商户应当办理工伤保险。
企业按不同风险程度有不同的费率工资总额的0.3%—2.5%,单位全额承担保险费用,不要有侥幸思想,任何岗位都可能发生工伤。
(3)意外保险不是工伤保险。
意外保险是商业险,工伤保险是社会险,赔偿的比例和内容都不同,意外保险的赔偿少于工伤险,同时还存在潜在的争议。
2.出了工伤或疑似工伤如何处理
(1)立即报险并按规定提供资料,如不接收也一定要保留已经报过保险的证据
(2)妥善处理治疗事宜,工伤与非工伤之间的转换
(3)完善企业管理制度,涉及工伤停职留薪期与病假期的关系,病假期间工资的支付,工资基数的认定
(4)劳动合同的终止及善后事宜
3.特殊的有争议的情况
(1)现在很多单位会每年组织员工去旅游,但如果职工在单位组织的旅游活动中发生意外伤害,能否被认定为工伤?
单位组织的旅游活动属于单位福利,不涉及工作原因,因此不能认定为工伤。但是仍然有些争议,因为单位自行准备车辆,组织人员共同去参观,与旅游活动交叉在一起,可能就比较复杂了,所以单位应当采取一定的措施预防。
(2)在上班期间上厕所摔倒受伤是否构成工伤?
上厕所是劳动者人身不可分离的必要合理的生理需要,是其人身权的重要内容,应当受到法律保护。单位应当为劳动者提供必要的劳动安全卫生条件。劳动者并非机器,在工作期间保证其正常的生理需要,并非与工作无关,因此应当被认定为工伤。
(3)退休返聘的老人是否享受工伤保险待遇?
离退休人员属于特殊劳动者。离退休人员返聘到用人单位工作,目前国家没有明确规定其性质,但是有一种情况需要注意,那就是虽然超过法定退休年龄,但没有办理退休手续,无退休后的待遇的人到单位工作期间受伤,尤其是农民工,就非常可能被认定为工伤。
领取最新公开课计划表