婚假工资计算方法
根据《国家劳动总局、财政部关于国营企业职工请婚丧假和路程假问题的通知》规定:
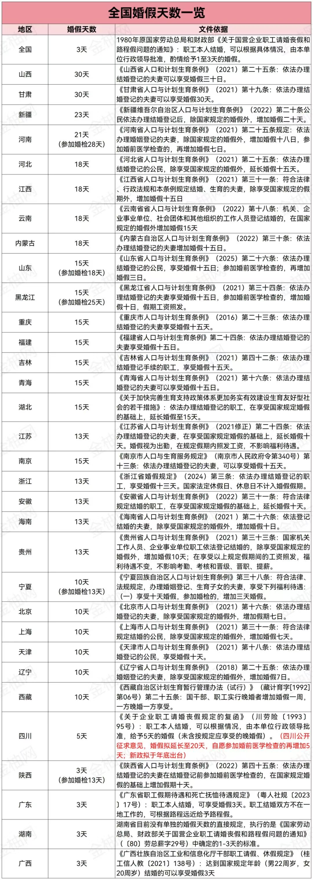
职工本人结婚或职工的直系亲属(父母、配偶和子女)死亡时,可以根据具体情况,由本单位行政领导批准,酌情给予一至三天的婚丧假。
一、再婚者的婚假待遇
对于再婚者的婚假问题,劳动和社会保障部门曾有明确答复,即:
“根据《中华人民共和国婚姻法》和国家有关职工婚假的规定精神,再婚者与初婚者的法律地位相同,用人单位对再婚职工应当参照国家有关规定,给予同初婚职工一样的婚假待遇。”
二、婚假工资怎的计算方法
在婚假的问题上,虽然国家对职工的休息、休假有规定,《关于国营企业职工请婚丧假和路程假问题的通知》确定了:职工本人结婚可以根据具体情况,由本单位行政领导批准,酌情给予一至三天的婚丧假。
假期在三个工作日以内的,工资照发。在批准的婚丧假和路程假期间职工的工资照发。途中的车船费等,全部由职工自理。但并未明确规定工资计发的标准。
因此,在婚假的工资发放标准上,目前还没有适用于全国的统一规定。
产假工资计算方法
根据《女职工劳动保护特别规定》,女职工生育享受98天产假,其中产前可以休假15天;难产的,增加产假15天;生育多胞胎的,每多生育1个婴儿,增加产假15天。
目前各省份实施的产假规定,均在98天的基础上进行了延长。因此,产假的天数是为98天+各地奖励天数,具体如下:
一、产假天数是自然日还是工作日?
产假天数是按自然日计算、还是工作日计算,法律并未作出明确规定。
从立法本意来讲,产假是基于女职工生育后身体恢复需要而设定的假期,而女职工身体恢复需要的时间长度应当是一致的,以自然日计算为宜,不考虑其中的工作日或者法定节假日。
有些地区对此进行了明确规定,具体以各地区实际文件为主。
二、产假工资和生育津贴能同时领吗?
不能。根据我国《女职工劳动保护特别规定》第八条规定:“女职工产假期间的生育津贴,对已经参加生育保险的,按照用人单位上年度职工月平均工资的标准由生育保险基金支付;对未参加生育保险的,按照女职工产假前工资的标准由用人单位支付。”
所以,在休产假期间,女职工已经参加生育保险的,领取生育津贴;没有参加生育保险的,按照休产假前的工资标准领取工资。
三、产假工资如何发?
计算公式:产假工资=生育津贴+单位补差额
● 生育津贴≥产假工资,企业无须再为员工重复支付工资;
● 生育津贴<产假工资,采用就高原则,用人单位需要补发差额给个人。
举个例子:
一位女职工月平均工资为10000元,领取的生育津贴为6000元/月,则用人单位需要在李女士休产假期间补足差额4000元/月。
如果该女士月平均工资只有5000元,领取生育津贴为6000元/月,则用人单位不需要额外支付工资,由于领取的生育津贴是直接打入员工个人账户,因此,多的1000元,用人单位也不能扣除。
育儿假工资计算方法
一、关于育儿假的相关规定
随着各省份《人口计划与生育条例》的修改,大多数省份明确了育儿假。全国各地育儿假具体如下:
二、员工请育儿假,可以不批吗?
1.强制执行育儿假的地区
如北京、天津、上海在《人口与计划生育条例》中都明确规定,育儿假为强制休假。就全国范围内而言,育儿假都是强制推行的。
2.鼓励但不强制推行育儿假的地区
但是也有少部分地区是鼓励用人单位推行育儿假的,没有做强制要求,如重庆市、吉林省等地。
三、育儿假工资计算标准
1. 地方有规定的,优先适用地方规定的标准
例如,《上海市人口与计划生育条例》第三十一条规定:“符合法律法规规定生育的夫妻,在其子女年满三周岁之前,双方每年可以享受育儿假各五天。育儿假期间的工资,按照本人正常出勤应得的工资发给。”
2. 按劳动合同或规章制度规定的标准来确定
如果地方法规未对育儿假期间的待遇标准作出规定,用人单位可以通过劳动合同约定或者规章制度规定的方式,明确育儿假期间的工资待遇标准。但一般情况下,劳动合同约定或者规章制度规定的标准不得低于当地最低工资标准。
3. 按视同出勤标准支付育儿假工资
地方规定不明确,用人单位也未通过劳动合同或规章制度规定育儿假工资的,用人单位应当按照正常出勤支付员工工资待遇。
病假工资计算方法
一、病假相关规定
关于病假(疾病或非工受伤医疗期)的天数,是3个月、6个月、9个月、12个月、24个月(特殊情形的可延长)。
员工病假期间,企业需要支付病假工资或者疾病救济费。
二、病假工资支付规定
病假工资计算基数为劳动者所在岗位相对应的正常出勤月工资,不包括年终奖、上下班交通补贴、工作餐补贴、住房补贴、中夜班津贴、夏季高温津贴、加班工资等特殊情况下支付的工资。
病假工资的计算基数不得低于当地规定的最低工资标准。
其中,按照病假时间长短有所区别:
1. 职工因病或非因工负伤连续休假在6个月以内的,企业应支付的病假工资(疾病休假工资)标准为:
● 连续工龄不满2年的,按本人工资的60%计发;
● 连续工龄满2年不满4年的,按本人工资的70%计发;● 连续工龄满4年不满6年的,按本人工资的80%计发;● 连续工龄满6年不满8年的,按本人工资的90%计发;● 连续工龄满8年及以上的,按本人工资的100%计发。
2. 职工因病或非因工负伤连续休假超过6个月的,企业应支付的病假工资(疾病救济费)标准为:
● 连续工龄不满1年的,按本人工资的40%计发;● 连续工龄满1年不满3年的,按本人工资的50%计发;● 连续工龄满3年及以上的,按本人工资的60%计发。
三、病假工资最低标准
关于病假工资最低标准,各地的规定不同。
比如上海市的病假工资不得低于当年本市职工最低工资的80%。目前,上海市的月最低工资标准为2740元,因此,病假工资不得低于2740×80%=2192(元)。且最低标准中不包括由个人缴交的养老、医疗、失业保险费和住房公积金。
事假工资计算方法
一、事假相关规定
事假的请假制度一般由用人单位通过制定规章制度的方式确定。
事假是无薪的,但如果用人单位有规定可发薪水的则从其规定。如《深圳市员工工资支付条例(2019)》第二十五条规定,员工请事假的,用人单位可以不支付其事假期间的工资。
需要注意的是,有的用人单位不扣劳动者在事假期间的工资,在这种情况下,如果用人单位发了工资,且事假达到20天的,劳动者不再享受当年的年休假。
二、事假扣除工资标准
员工因个人或家庭原因需要请假的可以向用人单位申请,经用人单位批准,事假为无薪假,以天或小时为计算单位;但如果用人单位规章制度有规定事假的天数,并且事假可发薪水的,则从其规定。
员工请事假每天的扣薪标准:月基本工资/21.75天;每小时的扣薪标准:月基本工资/21.75天/8小时。
年休假工资计算方法
一、年休假相关规定
《职工带薪年休假条例》第二条规定,职工连续工作1年以上的,享受带薪年休假。
第三条规定,● 职工累计工作已满1年不满10年的,年休假5天;● 已满10年不满20年的,年休假10天;● 已满20年的,年休假15天。
第四条规定,职工有下列情形之一的,不享受当年的年休假:
● 职工依法享受寒暑假,其休假天数多于年休假天数的;
● 职工请事假累计20天以上且单位按照规定不扣工资的;
● 累计工作满1年不满10年的职工,请病假累计2个月以上的;
● 累计工作满10年不满20年的职工,请病假累计3个月以上的;
● 累计工作满20年以上的职工,请病假累计4个月以上的。
第五条规定,单位根据生产、工作的具体情况,并考虑职工本人意愿,统筹安排职工年休假。年休假在1个年度内可以集中安排,也可以分段安排,一般不跨年度安排。单位因生产、工作特点确有必要跨年度安排职工年休假的,可以跨1个年度安排。
二、未休年休假工资折算
根据《企业职工带薪年休假条例》第十一条,计算未休年休假工资报酬的日工资收入按照职工本人的月工资除以月计薪天数 (21.75天) 进行折算,前款所称月工资是指职工在用人单位支付其未休年休假工资报酬前12个月剔除加班工资后的月平均工资。
在本用人单位工作时间不满12个月的,按实际月份计算月平均工资。
领取最新公开课计划表